2025-05-07 IDOPRESS
相较于一众措辞谨慎、毫无掌舵者个人风格的上市公司财报,利亚德的财报显得尤为另类。利亚德光电集团成立于1995年,是一家以LED显示、液晶显示产品设计、生产、销售及服务为主业的高新技术企业。自2016年年报起,无论业绩优劣,董事长李军每年都会在财报末尾附上一首七言打油诗,抒发其对公司当年业绩的感悟。
从“三年翻番顺大势”“智能显示我第一”“披荆斩棘幸从容”等词句中,不难窥见李军的雄心壮志。
2012年,利亚德(300296.SZ)在深交所创业板上市。成立以来,该公司在细分领域完成了一些技术突破,比如1998年研发出国内第一款全彩LED显示屏,2010年研发出全球首台P2.5小间距高清LED电视,2019年打造出全球首个最小尺寸Micro LED显示产品。还通过一系列并购,如并购金达照明、励丰文化、美国平达等公司,完善了业务布局。
但在竞争激烈的显示市场,在细分领域的微创新并未为其建立宽阔的护城河,2023年,利亚德在LED显示市场市占率和智慧显示板块营收被洲明科技反超。而在利亚德大举发力的Micro LED领域,则被京东方等显示龙头企业所压制。在此市场环境下,李军的雄心和抱负也屡屡受挫。
2023财年,一句“业绩锥心”“羞愧难当”让利亚德迅速引发关注。2024年,公司未能实现哀兵必胜。利亚德近期发布的2024年年报显示,其营业收入为71.5亿元,同比下降6.11%;归属于母公司股东的净利润为-8.89亿元,同比降幅达411.26%。
分业务来看,利亚德2024年赖以生存的主营业务智能显示板块面临双重压力,LED显示行业短期内卷严重、价格竞争激烈,下游需求不振叠加公司“直渠融合”策略影响,境内业务收入及比重同比下滑,同时以LED显示技术为核心的利亚德在Micro LED领域面临与洲明科技的市场争夺,且因该技术成本太高导致进入中小市场拖延,技术迭代风险显著。
而利亚德文旅夜游业务可谓屡屡受挫,文旅夜游这一业务板块财务风险极高,以To G为主的模式下,部分项目客户资金紧张、周期拉长,催款难问题突出,涉案金额达9.55亿,对公司现金流形成挑战。
2024年4月底,该公司市值较峰值已蒸发超300亿元,有意思的是,李军再次赋诗一首,称“顺势腾飞在来年”。而翻开利亚德2024年财报能发现,这家LED行业老牌龙头企业,正面临多重考验。
面临市场和技术的双重考验
2024年,LED行业迎来转型升级的关键转折点。DISCIEN市场分析报告数据显示,全球LED显示终端市场规模在这一年达到663亿元,同比增长6.4%。然而,看似稳健增长的全球数据背后,国内市场却呈现出截然不同的景象:一方面,市场饱和度持续攀升,企业陷入同质化竞争的“内卷”困局;另一方面,下游需求增速显著放缓,导致行业整体增速不及预期。受此影响,多数LED显示屏厂商业绩承压,出现不同程度的下滑,行业发展面临严峻挑战。
事实上,利亚德业务增长乏力的态势早在2023年便已显现。当年,其核心业务智能显示板块营收同比锐减6.62%,率先释放业绩下行信号。步入2024年,这一颓势仍未得到扭转:全年总营收录得71.50亿元,归属母公司净利润却暴亏8.89亿元。其中,智能显示业务作为营收支柱,贡献61.09亿元,占比超85%,但营收再度同比下滑6.03%,境内业务毛利率较2023年大幅下降16.3个百分点。连续两年的营收下滑,直观反映出利亚德在主营业务层面正面临持续压力。
2024年,LED显示市场竞争进入白热化阶段,企业在全球布局、技术革新及应用拓展等领域均遭遇新挑战。渠道市场层面,受客户预算收紧影响,价格战硝烟四起,众多代理厂商毛利率持续承压;与此同时,供应链结构发生深刻变革,下游集成商与服务商为降低成本,纷纷绕过中间商与总代理商,直接与制造商建立合作,加速行业扁平化进程。
面对这一局势,利亚德推出“直渠融合”营销策略,试图打破传统直销与渠道销售的界限,精简营销层级。为推进该战略落地,公司裁撤渠道事业部,这一举措虽旨在优化渠道体系,但短期内引发强烈震动——渠道订单量同比大幅下滑,进一步加剧了智能显示业务的经营压力,使得原本严峻的市场形势雪上加霜。
在LED显示领域,利亚德曾凭借技术与市场优势,自2016年至2022年连续七年蝉联全球市占率榜首。然而这一纪录在2023年被洲明科技打破:财报数据显示,2023年洲明科技智慧显示板块营收达66.86亿元,以1.86亿元的微弱优势,反超利亚德智能显示板块的65.00亿元,终结了利亚德长达七年的行业领跑地位。
进入2024年,两者差距进一步拉大。洲明科技智慧显示业务持续发力,全年营收达71.9亿元,同比增长7.54%;相较之下,利亚德2024年智能显示业务营收仅为61.09亿元,二者差距扩大至约10亿元,行业竞争格局由此发生显著变化。
随着LED显示行业全面进入微间距时代,Micro LED封装技术成为企业竞争的战略焦点。作为主流封装技术的MIP与COB,其技术成熟度直接决定产品性能、可靠性及场景适配能力,因此吸引行业巨头纷纷加码布局。值得关注的是,在技术迭代驱动下,封装成本正呈现显著下降趋势,加速Micro LED商业化进程。
2024年,洲明科技在Mini/Micro LED领域的突破尤为引人瞩目:相关显示产品销售额大幅增长,其中COB与MIP技术贡献占公司显示业务营收的13%-15%。技术层面,洲明通过MIP产线实现巨量转移良率99.995%的行业领先水平,显著降低单颗芯片转移成本;独创的无衬底技术将Micro芯片封装为Mini标准化灯珠,芯片体积缩减65%,光芯片尺寸压缩至30微米×50微米,从核心材料端大幅削减成本,构筑起坚固的技术壁垒。
反观曾长期领跑行业的利亚德,却在Micro LED成本控制的关键赛道上逐渐掉队。由于Micro LED产品现阶段成本居高不下,中小尺寸显示市场仍被OLED与LCD技术主导,成本控制已成为企业抢占市场的核心竞争力。利亚德在财报中坦承,受技术与成本限制,Micro LED产品进入中小尺寸市场的计划将被迫推迟。而洲明科技凭借MIP产线的成本优化突破,不仅降低了单位芯片转移成本与芯片制造成本,更通过技术优势进一步扩大市场领先优势,两相比较下,利亚德在Micro LED领域的竞争劣势愈发凸显。

To G 回款承压,近10亿坏账
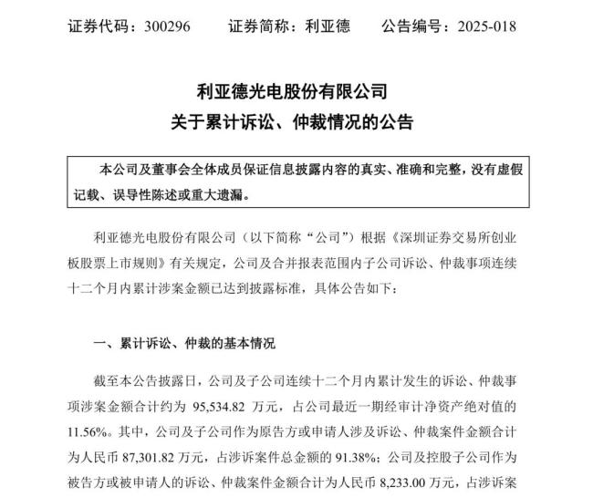
除核心业务增长乏力外,利亚德在文旅夜游板块同样深陷“回款困局”。根据3月12日发布的《关于累计诉讼、仲裁情况的公告》,利亚德及其子公司涉诉、仲裁案件涉案总金额高达9.55亿元,远超公司同期净亏损规模。值得注意的是,文旅夜游类项目成为引发纠纷的“重灾区”。

由于该板块业务以To G项目为主,合作方多为地方政府及国有平台公司。受地方财政收紧、项目周期延长等因素影响,部分项目出现客户资金流动性紧张的情况,导致回款周期大幅拉长。这不仅加剧了公司的应收账款压力,更对现金流运转造成直接冲击,进一步加剧了企业的经营风险。
长期以来,利亚德将To G 业务板块视为新的营收增长点与品牌宣传的重要窗口。2022 年北京冬奥会开幕式上,半导体显示技术大放异彩,利亚德与京东方等企业共同参与打造了多个震撼视觉场景。其中,雪花形主火炬台成为全球焦点 —— 尽管主火炬台的硬件与软件系统由京东方研发设计,但在整个开幕式舞台搭建中,利亚德提供的 LED 屏幕面积约有 10000 平方米,占显示总面积的 70% 左右。这一成就成为利亚德对外展示显示技术实力的重要案例,被企业多次提及以彰显其行业地位与技术优势。
利亚德试图通过To G 业务实现品牌价值与经济效益双丰收的战略构想,随着文旅市场的深度调整逐渐落空。项目回款周期拉长、政府支付能力下降等问题接踵而至,企业不仅未能收获预期收益,反而因大量应收账款未能收回,被动成为政府项目的债权人,陷入资金周转困境。
2024年,国内文旅市场延续火热态势。文化和旅游部数据显示,全年国内出游人次达56.15亿,较上年增长7.24亿,同比增幅14.8%;国内游客出游总花费突破5.75万亿元,较上年增加0.84万亿元,同比增长17.1%。然而,与2023年国内出游人次93.3%的爆发式增长相比,这一增速显著放缓,折射出市场热度的阶段性降温。当前,尽管文旅行业仍处繁荣期,但随着市场需求逐步饱和,行业竞争正日趋白热化,企业面临的生存与发展压力持续攀升。
此外,包括利亚德在内的多个显示、照明企业都存在“回款难”的现象,相关数据显示,截至2024年6月30日,12家景观照明业务相关上市公司的应收账款总额达240.22亿元,压力比重同比增长12.33%,其中包括利亚德、碧水源、洲明科技、奥拓电子等企业,甚至有部分企业的回款额度应收账款规模较大,已经超过其营业额,使企业陷入亏损状态。
近三年来,文旅夜游业务在利亚德整体营收中的占比稳定在9%左右,虽作为集团三大核心业务板块之一,但其占比相较2021年的18.39%已近乎腰斩,折射出该业务板块发展动能的显著衰减。面对2025年文旅产业的新一轮爆发机遇,利亚德迅速调整战略布局,试图重塑这一业务的增长曲线。
在4月16日举办的2025年生态合作伙伴大会上,利亚德释放出明确的战略信号:集团执行总裁、励丰文化董事长袁波系统阐释了“2+4+1”的独特业务模式——以“文化+科技”双轮驱动为核心,构建内容创意、技术研发、场景运营、产业整合四大能力体系,并通过全球化布局形成协同效应,旨在通过差异化竞争策略抢占市场先机。该战略背后,是利亚德“以硬核科技赋能传统文化与东方艺术全球化表达”的深层逻辑:通过技术创新打破文化传播边界,以数字化手段激活传统IP价值,进而拓展商业变现路径。
在会议上,利亚德宣布成立集团文旅总部,这一组织架构的调整并非简单的资源整合,而是围绕战略落地的系统性变革。通过集中调配技术、资金、人才等核心资源,利亚德试图构建从项目开发、内容生产到运营服务的全链条能力,以应对文旅市场日益复杂的竞争环境,全力打造集团业绩的新增长极。这一系列动作展现出利亚德从业务收缩到战略反攻的清晰逻辑,即通过模式创新、组织重构与技术赋能,实现文旅板块的二次增长。
与此同时,人工智能技术的更新迭代催生了新的业务领域,LED显示技术与这些新兴技术的融合趋势日益明显。与业内大多数的企业一样,利亚德也将AI技术的发展与融合作为新的重点,并推动AI与文旅业务的相互结合。5月1日,由浙江广电集团和象山县政府联手打造的文旅新地标——中国海影城“奔跑吧乐园”开园(试运营)。其中,利亚德励丰文化打造的主题闭园秀《蓝梦之旅》等节目,则是利亚德“AI+显示+文旅”的成品。
面对业绩持续承压的严峻局面,利亚德将破局希望寄托于中长期战略转型:计划通过AI技术与智能显示、文旅夜游、空间计算三大核心业务的深度融合,同步推进B端与C端市场的垂直深耕,加快海外业务的全球化布局,全力推进“拥抱AI,领创视效,实现第二增长曲线”的发展战略,以期实现业绩的触底反弹。
然而,2025年一季度财报数据显示,利亚德仍未摆脱增长困境:营收16.64亿元,同比下滑7.59%;归母净利润7655.49万元,降幅达24.37%;尽管经营性现金流净额为1.39亿元,但仍难以抵消业绩下行压力。在下游市场需求持续疲软、竞争对手加速技术追赶的双重夹击下,利亚德在智能显示这一核心领域的短期业绩承压已成既定事实,战略转型的紧迫性进一步加剧。
(责任编辑:zx0600)