5月8日,身处控制权更迭中的康惠制药(603139.SH)在北京酒仙桥注册了新的子公司,业务聚焦科技人工智能与中药毫无关联,名称中的“智创”字样则与收购方名称(悦和智创)一脉相承。
相关细节正折射一种可能:虽然转让控制权的交易仍在等待交易所的审查与确认,理论上尚存不确定性,但公司已经按照易主成功完成来启动业务布局。
康惠制药这次易主事件,属于典型的“小公司,大戏码”。新崛起的“算力新贵”携真金白银完成了对传统中药大佬的逆袭,而卡在财报季最后,康惠制药拿出一份行业垫底、经营崩塌之惨烈超预期的成绩单,则让交易各方真实目的越来越难以遮掩:套现方急于速战速决,接盘方图的就是个“壳”。
前文《康惠制药:迷途中易主,“遗老”与“新贵”的资本联姻术》,梳理了一个靠保健品生意起家的传统“药人”,如何在运营上市企业过程中陷入并购迷途,最终只能靠卖掉企业套现来完成最后一搏;
也对这场资本联姻的逻辑进行剖析:一对算力公司实控人夫妇,通过一个当天成立的合伙企业,以外界眼中非理性高价(24.70元/股)豪掷5.43亿,来收购一家财务恶化的中药上市公司——同时不管你信不信,坚称其目的不是借壳。
本文则聚焦这场控制权变更“速决战”中的各种异样:开局一波异动,随后以不同寻常的速度和精心编排的配合,急速推进一系列表面独立实则环环相扣的交易,从老鼠仓暗影、特殊格局豁免表决到二股东闪退,各种简单粗暴运作会勾勒出何种资本图景。

“闪电战”前的暗影
康惠制药转让控制权活动实施一个多月,随着相关动作密集浮现,个中关联也逐渐明朗。此时回看不难发现,按下其控制权转让“速决战”按钮的,正是那起始料未及的“股价抢跑事件”。
自从2017年登陆上交所,康惠制药业绩就一路下滑,近三年又持续亏损,上市8年几乎见不到有券商发表关于公司的研报,市场与资金关注度之低可见一斑。这种状况体现在成交上,除几次昙花一现式“蹭热点”之外,其日均成交量大部分时候在两千万上下。
这种冷清场面在今年3月17日突然被打破:当天和随后几个交易日康惠制药连续涨停,成交量暴增,因连续交易日收盘价格涨幅偏离值累计超过20%构成异常波动。
如果仅仅是股价异动,当下市场中其实并不少见,真正激起外界广泛震动的是随后上演的一场节奏特别的“急速狂奔”。
股价异常波动的第三天(3月18日)夜间,康惠制药向其控股股东发出问询函,控股股东陕西康惠控股有限公司与实际控制人王延岭在回复中确认正在“筹划可能导致公司控制权发生变更的股份协议转让”事宜。
停牌仅一天,原本声称的“正在筹划”就突然签约落地,随后股票复牌。整个控制权变更的筹划、谈判、签约过程仅用了短短三天时间,这种电光火石般的操作速度,在A股市场控制权变更案例中实属罕见。市场对此根本来不及消化之际,公司又紧锣密鼓推进大股东高比例转让股权的豁免议案,为股权持续快速转让铺路。
整个过程俨然一场上市公司控制权转让“闪电战”,而大量先知先觉资金涌入、推动股价异动的时间,恰好踩在这场“闪电战”前几天。
3月17日成交总额8218万元,涨停封单量约1.3亿元;3月18日成交总额1.51亿元,涨停封单量约5300万元。根据3月18日公布的异动龙虎榜单,买方以浙江与厦门资金为主,不过除了买二属于较活跃游资外,其余上榜资金均为“生面孔”,来路轨迹较为隐匿。

3月18日康惠制药龙虎榜资金特征
股价连续涨停、异常的成交量放大、隐匿陌生的买方结构,再加上与“控制权转让事宜”极为可疑的前后衔接,这些都难以用正常的市场行为解释。
彼时,距离证监会“对投资者深恶痛绝的财务造假、欺诈发行、操纵市场以及内幕交易等严监严管”的强表态才刚刚一周有余,自然引发了一大波对潜在内幕交易的合理怀疑。

社媒平台围绕康惠制药是否存在内幕交易的质疑声音很多
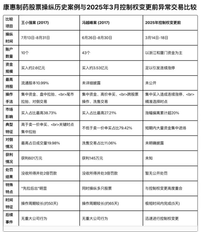
康惠制药作为超级小盘股,其刚上市初期曾被“庄家”屡次操纵,在证监会2021年以后查实的几起股票操纵案中均有确认。


对比前后特征,被查实的“康惠制药股票操纵案”体现出典型的“庄家操盘”、“职业操盘”,最新这波异动则与公司控制权转让“闪电战”高度关联。

股吧里,有人两次发布了举报康惠制药内幕消息泄露的截图,最初得到的回复是:“您的举报正在处理中,请耐心等待,谢谢!”这条链接很快被消失。
不过,由于质疑声音太多,至今广泛存在于各社媒平台的大量议论仍在指向老鼠仓和内幕交易的可能性。

社媒平台围绕康惠制药是否存在内幕交易的质疑声音很多
豁免表决,格局“清奇”
标志控制权转让“速战速决”的另一个主要事件是“豁免自愿性股份限售承诺”。
“算力夫妇”以约5.43亿受让康惠制药的股权比例为22%,原实控人王延岭转让后仍合计控制21.41%,二者旗鼓相当。
确保“算力夫妇”稳定控制上市公司的一个暂时性安排是,大股东与实控人放弃一定比例表决权,“终极安排”则是双方协议约定的两个事项:1、再收购康惠控股持有的上市公司7.99%股份;2、继而进一步扩大双方持股比例差距至12%以上。

这两个事项约定的时间并不急,分别在交割日后2年内、3年内完成即可。毕竟,按规定董监高人员转让锁定期满股权依然存在限制:在职期间每年可转让比例不能超过25%,离职半年内不得转让本人间接持有的股份。
“进一步收购”意图如果安排在未来2、3年内进行,相关规定难以构成实际限制,只有在已经转让22%股权的当年还想继续大比例转让,两项限制才会构成障碍。
康惠制药转让方显然不愿再等两年:3月25日,双方刚刚签署完补充协议,3月27日就发通知开会审议豁免申请。接下来,独董会议、董事会、监事会火速召开并悉数通过豁免申请,再提交临时股东大会投票表决。
也就是说,22%股权转让刚开始走程序,实控人就急切申请豁免两项转让限制,颇有“一梭子尽快卖掉”意味。
经过约两周时间的各种“沟通”,4月18日如期召开临时股东大会,最终呈现的是一幅奇特的表决格局。
根据规定,作为转让一方的大股东陕西康惠控股有限公司、实控人王延岭先生回避表决。扣除回避表决的约43.41%股份后,剩余能够参与表决的近56.6%股份当中,最大股东是原二股东“赛乐仙公司(10%)”与挚信资本的不到5%,二者均采取“战略性回避”。
据康惠制药方面介绍,参与表决的“都是散户、个人”。相对一众大股东集体缺席,散户们却表现的很积极,共有310户股东参与,不过其持股数量合计仅占总股本的16.67%,在可参与表决的56.6%股份当中不到三成,平均每户股东持股约5万股。
同时,在参与投票的散户群体当中亦有4.22%的反对,虽不足以阻止该项豁免议案通过,但这些来自自积极参与的中小股东声音已经构成响亮的警示。
主要股东集体缺席+高散户参与度(人数),股份占比的极低参与率+足够警示的反对比例,这些罕见的场景组合,在康惠制药事涉控制权相关事项的表决会上构成了耐人寻味的一幕。
从3月17日到4月18日,康惠制药股权转让的第一个月,以奇特格局的豁免表决画上句号。
二股东闪退,“影子收购”隐现
短暂“幕间休息”之后,第二阶段的资本大戏继续开锣。4月21日,也就是豁免议案通过仅3天后,当时回避参与表决的二股东(赛乐仙公司)与扬州创响投资签署协议,以17.26元/股的价格转让6%的股份,总价款约1.03亿元。
赛乐仙卖掉的这批股份到手仅半年有余(2024年10月过户),此番交易不仅是闪退,而且与实控人的转让构成接力之势。
彼时赛乐仙收购价格为每股11元人民币,虽然其每股17.26元卖价与实控人24.70元/股转让价相比仍属“功力欠火候”,仅半年时间就收获高达约57%的回报也算聊以慰藉。
完成之后,赛乐仙股权降至5%以下,让出二股东位置同时也无需再履行披露义务。
而”接力转让“的接盘方——扬州创响投资合伙企业(有限合伙)又是一个几乎没有运营历史的“神秘买家”。
该机构呈现一幅典型交易"通道"特征:成立时间短:2023年3月才正式设立;资产规模小:注册资本1350万元,截至2025年3月资产总额仅1300万元;业务几乎空白:2024年全年净利润为-120.50元,几乎没有实际业务;资金来源不明:对于如何支付超过1亿元的股权收购款,表示“将通过股东借款、增资等形式持续注入资金。”
扬州创响不仅自身资金实力与收购金额严重不匹配,且对于为何高价接盘一家业绩恶化的公司缺乏合理的投资逻辑解释。

由此也将产生一个重要的合理疑问:鉴于“算力夫妇”继首次收购22%股权后,明确表示将进一步扩大股权收购的意图,赛乐仙的股权转让是否属于“大交易”中的一部分"配套安排”?即彼时回避表决的赛乐仙,是否早已与控制权变更双方中的某一方达成某种协议,高溢价套现则作为赛乐仙配合豁免决议顺利通过的"补偿”?
崩塌的业绩,难兑现的承诺
在康惠制药这场控制权变更大戏中还有一个尤为突兀的焦点:套现方作出的三年业绩承诺。
相关条款显示,康惠制药控股股东承诺分为两部分。关于营收,“上市公司现有医药板块业务2025年度、2026年度及2027年度的营业收入将分别不低于上市公司经审计的2024年度的营业收入。”
关于利润,“在2024年度经审计净利润的数据基础上,现有医药板块业务2025、2026及2027年度经审计的净利润数将分别增加一千万、两千万和3千万元。”
公司财报尚未发布时,仅在预亏提示下,这份三年业绩承诺尚可保守视为“颇具挑战性”。其2024年报与2025一季报正式亮相之后,在一片“塌方式”经营数据阴影下,这份业绩承诺的可信度就很令人怀疑。
从2024年一月初到2025年3月,5个季度的经营数据呈现逐季恶化的趋势,从2024年第一季度微利108.63万元,到第四季度亏损约5134万元。营收萎缩,同比下降5.17%;毛利率23.94%,同比下降8.30个百分点。

康惠制药产品线在步入2025年后更是快速陷入一种最危险局面:大部分产品线都出现成本大幅上升但收入不增反降。
比如,2025年一季度“甲流凶猛”背景下,呼吸感冒类相关中成药都在大卖,甚至曾出现货源紧张现象,但康惠制药的呼吸感冒类产品却呈现一幅“压箱底”的萎靡状态:收入下降16.98%,成本上升44.89%,毛利率从58.94%降至28.34%,下降幅度高达30.6个百分点。其他品类也命运相似。
妇科类产品:收入下降13.08%,成本却上升93.19%,毛利率骤降25.13个百分点,至54.32%。
骨科类:虽然收入增长23.70%,但成本暴增115.67%,毛利率从66.88%降至42.26%。
医药中间体业务:收入激增1509.86%,但毛利率为-42.19%,表明公司在大力发展一个严重亏损的业务线。中药饮片业务同样亏损,毛利率为-4.98%。
71家中药类上市企业里,康惠制药2024年以“净利润为-8,962.55万元,亏损规模同比扩大242.63%”位列尾部,至2025年一季度,多项指标已经倒数第一。
几乎所有产品线同时出现如此严重的成本增长与定价能力下降的双重夹击,公司内部管理是否出现重大问题?
对此,康惠制药方面解释称:“新药厂(即延期多年建成的募投项目)去年8月完成GMP认证,现在正逐步投产。同步运行的三个老药厂未来会转到新厂区生产,但这个不是一下子就能实现,因为需要药监局检查、报材料等。新老厂区同时运行就会造成成本上升,等全部转入新厂区集中生产,老药厂旧址停掉之后成本应该就会好一些。”
疑似借壳路径,悄然浮出水面
急剧恶化的亏损对“算力新贵”而言情况同样不妙,这意味着他们一掷5.43亿先拿下控制权,继而还要大比例收购并接手的,是一家业绩持续恶化、核心业务毛利率断崖式下滑、成本控制失效的公司。
康惠制药呈现的已经不是单纯的经营困难,而是一种多重危机叠加的复杂局面。企业竞争力加速流失之下,尽管有业绩承诺作为交易的常规保障条款,实则大概率已然形同虚设。

此种状况下,康惠制药最新动作就很值得关注。
5月8日,康惠制药成立一家聚焦人工智能的科技公司,名为“康惠智创”。这个命名与收购方“嘉兴悦合智创”名称中均包含"智创"字样,显示出清晰的关联性。
从子公司名称开始,虽然“康惠”品牌延续表面连贯,实则转身已经启动,接下来的细节还有:公司设立于北京科技企业聚集区——朝阳区酒仙桥北路,彻底脱离陕西的传统中药业务环境,地理位置上悄然转型;
业务性质更是与传统中药制造毫无关联,完全转向科技服务领域,国标行业为“技术推广服务”,正是许多AI和算力公司的常用分类。

AI分析示意图
此时,康惠制药的控制权尚未完全交割,正在等待交易所的审核确认,理论上还有不确定性,但新业务布局已迫不及待启动。

结合双方签署的补充协议称:“在必要情形下,经双方友好协商,上市公司可以对部分亏损业务子公司进行处置。”
诸多细节叠加,原本的疑似借壳,正在演化为一张明牌。
(责任编辑:zx0600)