2025-05-19 HaiPress
中新网5月19日电 据“市说新语”微信公众号消息,日前,市场监管总局印发通知,公布首批获得总局资质认定的具有商品过度包装检验检测能力的机构名单。通知要求,各地市场监管部门应积极推进检验检测机构商品过度包装检验项目扩项和监管工作,及时公布辖区内具有商品过度包装检验检测能力的机构名单。
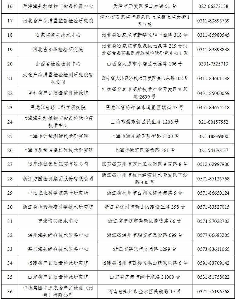
商品过度包装是指超出商品保护、展示、储存、运输等正常功能要求的包装,主要表现为包装层数过多、包装空隙过大、包装成本过高、选材用料不当等。目前,获得总局资质认定的检测机构中,具有《限制商品过度包装要求 食品和化妆品》(GB 23350—2021)、《限制商品过度包装要求 生鲜食用农产品》(GB 43284—2023)两项强制性国家标准检测能力的分别有56家和15家,涵盖食品、农产品以及包装等检验检测机构。以上机构的具体信息和动态调整情况可通过国家市场监督管理总局“资质认定获证机构查询系统”(http://cma.cnca.cn/cma/solr/tBzAbilitySearch/list)查询。
检验检测是商品过度包装治理体系的重要环节,通过严格规范的检验检测,能够帮助商品生产者、销售者等严格按照限制商品过度包装强制性标准生产和销售商品,同时为监管执法提供技术支撑。
具有《限制商品过度包装要求 食品和化妆品》(GB 23350—2021)检测能力的检验检测机构名单



图片来源:“市说新语”微信公众号
具有《限制商品过度包装要求 生鲜食用农产品》(GB 43284—2023)检测能力的检验检测机构名单

图片来源:“市说新语”微信公众号