2025-05-23 HaiPress
酸奶和调味奶傻傻分不清楚?想喝酸奶却不小心买到糖分爆表的一款?想喝奶来补充蛋白质却发现配料表第一位是水?乳制品到底怎么买才能不踩坑呢,今天一起来分分清楚。
太长不看版
1.配料表第一位是水的属于含乳饮料,想补充营养,可以避开这类产品。
2.中国人奶制品摄入不足推荐量,酸奶和纯牛奶都是很好的奶制品,建议按照居民膳食指南推荐的乳品摄入量每日饮用,简单说就是300~500ml的牛奶或普通酸奶。
3.网红的娟姗奶、水牛奶、干噎酸奶等产品营养价值是足够的,只是性价比不高,大家可以根据自身的情况判断是否购买。
让人眼花缭乱的奶制品分类
牛(羊)奶可以做成各种各样的乳制品,纯牛奶、酸奶、巧克力奶、酸酸乳等,一时让人分不清谁是谁。不过国标对这些缤纷的奶制品都有清晰的分类,如灭菌乳、发酵乳、含乳饮料等。配料表第一位是水的乳制品就是含乳饮料。
接下来我们就详细看看这些乳制品的区别。
1
牛奶类
我国对于牛奶和酸奶有非常严格的分类,每种都有国标来监督其安全标准。我们日常经常会喝到的“牛奶”有以下几个分类。
巴氏杀菌乳(GB 19645-2010《食品安全国家标准 巴氏杀菌乳》)
这种牛奶必须仅以生牛/羊乳为原料,使用巴氏杀菌制成。其中蛋白质≥2.9g/100g(牛乳),并且禁止添加任何其他原料。
我们日常喝到的”鲜牛奶“都属于这一类。
灭菌乳(GB 25190-2010《食品安全国家标准 灭菌乳》)
和巴氏杀菌乳类似,必须以生牛(羊)乳为原料,只不过灭菌法是超高温灭菌(UHT)或保持灭菌制成。蛋白质含量也必须≥2.9g/100g(牛乳)。
调制乳(GB 25191-2010《食品安全国家标准 调制乳》)
调制乳是以生乳或复原乳(≥80%)为主要原料,并且允许添加其他原料,如糖、果蔬汁、营养强化剂、乳化剂、增稠剂等。即便是这类乳品,蛋白质含量也要求≥ 2.3g/100g。
巴氏杀菌和灭菌的区别是什么呢?
巴氏杀菌乳和灭菌乳的主要原料都是鲜牛奶,蛋白质含量要求也相同,主要不同点在于杀菌方式。
巴氏杀菌的杀菌温度是80℃左右,而 UHT 是超过100℃的。杀菌温度较低的巴氏杀菌乳会保留更多微量元素,但它的运输、保存条件苛刻,需要冷藏,且保质期较短。
而超高温灭菌乳会完全灭掉奶里的各种细菌和芽孢,不过风味比起巴氏杀菌奶会打点折扣。优点是可以常温保存,保质期也比较长,可能在一个月左右甚至更久。常见产品是整箱售卖、单盒包装的牛奶。需要注意的是,常温奶一旦开封后也需要冷藏保存。
不过我们喝牛奶时,最关注的还是补充蛋白质和钙,在这一点上,两种乳制品的含量都差不多,相差的其他微量元素并没有需要特地补齐。日常购买时,只需考虑个人口感、保存方便程度即可。
调制乳和鲜牛乳区别大吗?
调制乳的主体仍然是乳,只不过这个乳可以是生乳,也可以是复原乳。
复原乳是先把牛奶变成乳粉,再把乳粉加水和其他添加剂还原成的牛奶。而且在调制乳中,乳粉复原的比例是多少都有可能,可能全部都是,也可能只有 20%,国标要求在配料表里必须用醒目大字注明比例。
除了乳,调制乳里还会加一些调味的东西,比如果酱、调味粉、白砂糖等。常见的巧克力奶、草莓牛奶、香蕉牛奶等就是调制乳。不过有健康管理需求的人群要关注下额外添加的糖和脂肪(稀奶油)。
2
酸奶类
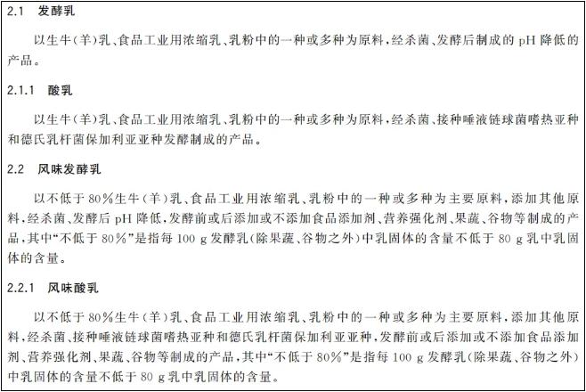
根据即将实施的2025版《食品安全国家标准 发酵乳》,酸奶的分类有发酵乳、酸乳、风味发酵乳、风味酸乳几种。

《食品安全国家标准 发酵乳 2025》
其中,发酵乳、酸乳就是纯粹的酸奶,它只有牛(羊)乳/乳粉和发酵菌,不能加其他添加剂,因此它的酸味很强烈。它俩之间的区别在于发酵菌种:酸乳只允许用特定菌种,而发酵乳可以用别的菌种。这两类酸奶的蛋白质含量也都要求≥2.9g/100g。
风味发酵乳和风味酸乳则在发酵乳和酸乳的基础上添加了其他原料,比如白砂糖、果酱、果粒、谷物等。
哪种酸乳更好?
酸奶对人体健康有益的主要还是蛋白质和钙,在发酵过程中钙的利用效率会上升,乳糖成分降低对乳糖不耐的人群也更加友好。
发酵乳比酸乳使用了更多菌种,比如商家大肆宣传的各种“益生菌”。但这些“益生菌”在发酵之后还剩多少、哪些可以在胃酸环境下存活并进入肠道定殖,都不能从酸奶包装上给出的信息得出结论。所以并不用迷信包装上那些眼花缭乱的标签。
风味酸乳、风味发酵乳里添加的果汁、果酱里可能会有额外添加的糖,控糖的朋友可以根据自己的情况做出选择。
3
含乳饮料
如果你买到的奶饮品、乳酸菌饮料的配料表第一位是水,那它们都属于含乳饮料。国标里的含乳饮料包括配制型含乳饮料、发酵型含乳饮料和乳酸菌饮料,正如它的名字——它是一种“饮料”,而不是奶。想喝奶补充营养的人,就避开这类产品吧。

《含乳饮料》
挑选标准&避坑小 tips
1
想要营养成分优秀的
通过深扒国标,不管是牛奶还是酸奶,配料表第一位最好是生牛(羊)乳,这代表牛奶里的营养成分流失最少。其次还可以看蛋白质的含量,国标规定是≥2.9g/100g,比这个数值高当然更好。与此同时,脂肪和碳水含量最好低一些。纯牛奶的碳水就是乳糖,大概在5g/100g左右,脂肪在4g/100g左右,大大超过这个数值的则不推荐。
2
警惕“零”、“无添加”、“其他没了”的说法
一旦包装上有醒目的”零“、”其他没了“这种字样,第一步去看它的产品分类,如果是”风味发酵乳“或“风味酸乳”,基本确定了它有额外添加各种其他糖。下一步看配料表,“0 蔗糖”可能有果糖、葡萄糖、蜂蜜、果酱等各种其他糖。然后检查一下营养成分表,碳水化合物含量大幅度超过5g/100g 这个标准的,也可以确定加了其他糖。
除了糖,还可以关注的是脂肪含量,一些风味发酵乳可能额外添加了淡奶油。
这两点从口感上也可以分辨:不明显酸的——有糖,很香很香的——有奶油。
另外出于健康体重管理角度,即便是真的低糖低脂酸奶,也不要把它当零食,因为这相当于在正餐外额外加餐了。想用它来控制体重,最好用它来替代正餐的一部分,或者在减少正餐量的前提下食用。
3
添加剂多了不健康?
酸奶中常见的添加剂,很多是增稠剂和稳定剂,比如果胶、酪蛋白酸钠、海藻酸钠等。它们主要是为了防止酸奶分层,改善口感,不用担心影响健康。
4
用勺子挖着吃的更健康吗?
很多人觉得那种能用勺子挖着吃的酸奶比晃晃荡荡的酸奶更有营养更健康,其实它两没有本质区别,只是制作流程上的不同:凝固的是先灌装再发酵,流动的是先发酵再搅开灌装。
5
娟姗牛奶、酪蛋白牛奶、水牛奶、干噎酸奶这些流行奶更值得买吗?
简单的答案是,看个人。
娟姗牛奶的主要卖点在于”蛋白含量更高“,平均在3.8g~4.0g/100g之间(普通牛奶约3.2),并且其中含有更多β-酪蛋白A2型,有一些研究认为这种蛋白更容易消化。单纯看这一点的话,无疑娟姗牛奶的营养价值更高。
不过它的价格大概在普通牛奶的2~3倍,这么一看性价比就略低了。想要赶超那额外的0.6%~0.8%蛋白,多喝几口普通牛奶也可以做到。
酪蛋白牛奶也类似,它也是为了宣传其中的β-酪蛋白A2型,只不过产奶的牛可能不是娟姗牛而已(可能是牦牛、水牛等)。
水牛奶的蛋白质含量甚至高于娟姗牛奶,能达到4.5g~5g/100g;脂肪含量也超级高,在7g~9g/100g左右,是普通牛奶的2倍。因此它的口感明显要比普通牛奶高出一截,不过同样,它的价格也是普通牛奶的几倍,因此性价比略低。
干噎酸奶/希腊酸奶/冰岛酸奶和普通酸奶的区别是过滤掉了大量乳清,相当于把酸奶”浓缩“了,因此蛋白质含量更高。由于乳糖大量存在于乳清中,所以喝起来有相当尖锐的酸味。其实对于追求补充高蛋白的人群来说是不错的选择。不过常见的缺点是,如果不是脱脂版,这类酸奶的脂肪含量也明显更高;市售产品可能通过添加各种糖来中和希腊酸奶本身令人不悦的酸味,这两者都是需要注意摄入量的。
策划制作
作者丨银枪小白龙 科普创作者
审核丨阮光锋 科信食品与健康信息交流中心副主任 中华预防医学会健康传播分会委员
策划丨甄曦