联系我们SiteMap
首页 游戏分类 商业模式 生活常识 食品安全 竞技体育 新闻社区 更多

文科生也可以学医了!多所高校中医学类专业选科放宽

2025-06-20 IDOPRESS

近日

全国各地高校陆续发布

2025年招生章程和招生计划

其中,多所中医药高校

调整部分中医学类专业选科要求

不少专业都由原来的

“物理+化学”双选

调整为“不提科目要求”

快来看看

都有哪些学校的哪些专业呢?

江西中医药大学

安徽中医药大学

重庆中医药学院

湖南中医药大学

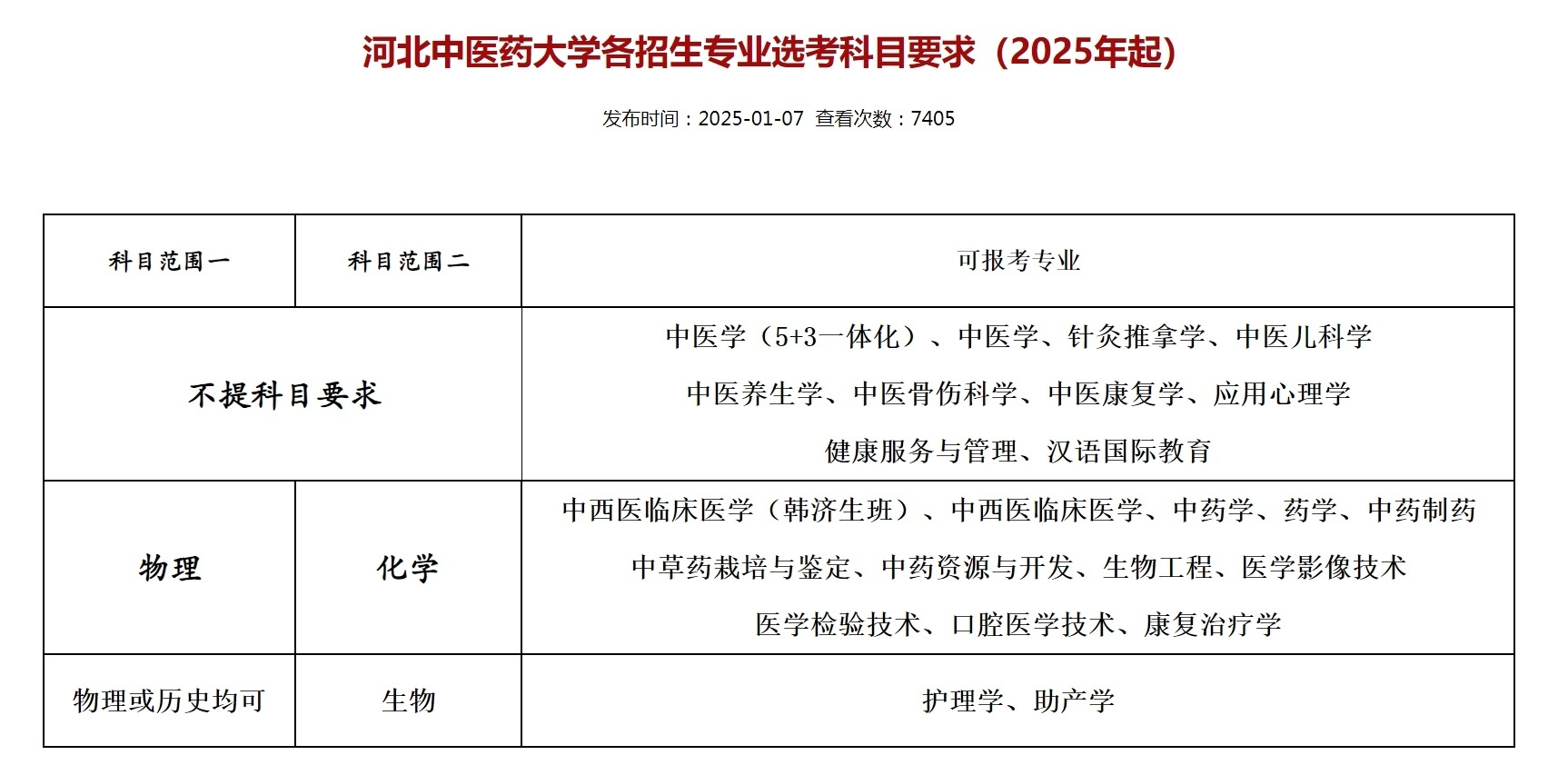
河北中医药大学

也就是说

首选学科为历史的“文科生”

也能报考中医类专业

以后也可以当医生了

免责声明:本文转载自其它媒体,转载目的在于传递更多信息,并不代表本网赞同其观点和对其真实性负责,亦不负任何法律责任。 本站所有资源全部收集于互联网,分享目的仅供大家学习与参考,如有版权或知识产权侵犯等,请给我们留言。
©版权 2009-2024 香港财富新闻    联系我们SiteMap