2025-06-27 IDOPRESS
“席刚时代”下,新乳业(002946.SZ)战略左右摇摆。
近日,新乳业召开了2024年年度股东大会和投资者大会,董事长席刚表示,“新乳业将坚持以‘鲜战略’为核心,推动从‘以鲜为主’、‘鲜酸双强’,到包含饮品在内的‘三鲜鼎立’的产品创新迭代。”
4年前,新乳业提出营业收入、净利润增长率不低于95%,积极推进有质量的并购,5年力争进入全球乳业领先行列等战略规划,目前已不再提及。
2024年和2025年一季度,新乳业营业收入分别为106.65亿元和26.25亿元,同比分别增长-2.93%和0.42%,公司以前的高增长成“过去时”。
有行业人士评价称,新乳业改变策略,说明以席刚为代表的公司高管层,在管理能力、发展谋划上,存在短视的问题。
净利腰斩之时席刚上位
席刚1971年出生,现年54岁,新加坡国立大学亚太EMBA硕士毕业、上海高金-亚利桑那全球金融工商管理博士DBA毕业。
资料显示,席刚1994年加入新希望集团,至今已有31年,可谓集团的“股肱之臣”。
2004年,席刚进入新希望集团旗下乳业板块工作,正式投身乳业行业,并于2010年7月出任新希望乳业总裁。
2016年,新乳业实现营业收入40.53亿元,同比增长3.53%;净利润1.50亿元,同比下降50.33%,公司盈利能力陷入危机。
同年12月,席刚担任新乳业董事长,全面负责公司的战略规划和运营管理,公司正式进入“席刚时代”。
在席刚的带领下,新乳业第二年就扭转了净利润下滑的局面,2017年实现营业收入44.22亿元,同比增长9.09%;净利润2.22亿元,同比增长47.95%。
从此,新乳业开启长达7年的业绩稳定增长期。
2019年1月,新乳业成功上市,当年实现营业收入56.75亿元,同比增长14.14%;净利润2.44亿元,同比增长0.41%。
新乳业上市后,或许是新希望集团董事长刘永好觉得公司发展不够看,亦或是席刚想更好地展现自己的能力,公司开始通过疯狂并购、参股进行规模扩张。
2019年年中至2021年初,新乳业先后收购了现代牧业(01117.HK)、寰美乳业、综合牧业、新澳乳业和新澳牧业等公司的全部或部分股权。
2021年初,新乳业宣布以2.31亿元收购国内酸奶茶饮开创者和细分品类领导者“一只酸奶牛”60%的股权。
高速扩张之下,2020年和2021年,新乳业营业收入分别为67.49亿元和89.67亿元,同比分别增长18.92%和32.87%;净利润分别为2.71亿元和3.12亿元,同比分别增长15.23%和11.18%。
5年规划业绩目标以失败告终
业绩疯狂增长之下,新乳业意气风发、信心满满。
2021年5月,新乳业发布《2021-2025年战略规划》,提出战略目标:3年倍增,5年力争进入全球乳业领先行列。
其中,新乳业提出的增长策略为,公司将从四个方面持续推进跨越式增长,一是继续以迭代的“鲜战略”对接消费升级,坚持以新鲜价值为核心,做大鲜半径、做新全品类。二是持续以城市群扩张加速市场裂变。一方面推动裂变式扩张,以供应链覆盖半径内的城市群为靶向,以基地为圆心,快速实施复制和下沉,另一方面积极推进有质量的并购,通过并购后管理赋能推动内外延增长。三是坚持以数字化转型实现用户运营。通过数字化升级从牧场到用户的高效供应链,并构建私域性用户运营体系,增近与用户的链接与互动。四是以跨界思维谋求价值再造,战略性入局有结构性机会的新兴市场,实现公司社会价值和经济价值的跨越式增值。
值得注意的是,新乳业所谓的“三年倍增”并未具体指出是哪一项经营数据,但一般来看,是指营业收入。

而且,“倍增”是指某一数量或规模在原有基础上成倍增长,或达到原有水平的两倍及以上。
席刚介绍称,3年倍增是指在2020年的基础上,实现2023年合并营业收入、净利润增长率不低于95%。
按此推算,新乳业要实现倍增目标,2023年的营收要达到132亿元,净利润要达到5.3亿元。
2022年,新乳业实现营业收入100.06亿元,同比增长11.59%,首次突破百亿大关;净利润3.61亿元,同比增长15.68%,离目标越来越近。
2023年,新乳业实现营业收入109.87亿元,同比增长9.80%,公司营收增速自2018年以来,首次降至个位数;净利润4.31亿元,同比增长19.27%。
由此来看,新乳业《2021-2025年战略规划》主要业绩目标以失败告终。
负债率高企商誉“埋雷”
疯狂的收购之下,也给新乳业经营数据带来了巨大影响,出现了“并购后遗症”。
2019年上市时,截至年底,新乳业资产负债率为61.66%。而2020年至2022年,公司负债率分别为66.65%、69.81%和71.91%。
对于新乳业高负债的问题,席刚并不在乎,他表示:“负债的问题很简单,首先这个负债是基于什么的负债。这个负债是为了加速它的发展,还是负债是因为本身经营不善。如果从两端来看,我们其实是为了加速发展从而不断去并购企业。这就需要我们不断增加融资,所以说,这个负债的加大,本身也是杠杆在增加,它其实是助推我们高速发展。我个人认为,负债稍微高一点,其实没有任何问题,对企业风险也是可控的。”
与此同时,2019年至2022年,新乳业毛利率分别为33.11%、24.49%、24.56%和24.04%,总体呈现一路下滑趋势。
同期,新乳业净利率分别为4.43%、4.29%、3.81%和3.62%,连续4年下降。
频繁的并购之下,截至2022年底,新乳业商誉达11.90亿元,为公司今后的业绩“埋雷”。
面对经营数据上的压力,尽管席刚“满不在乎”,但有券商看不下去了。
中诚信国际表示,跟踪期内,新乳业继续收并购多家企业,商誉大幅增加,尽管公司拥有较好的整合方法与经验,但由于整合项目存在差异性,投后管理情况和商誉减值风险仍值得关注。
同时,中诚信国际认为,新乳业债务规模快速增加,偿债指标有待改善。受收并购和建设项目资金支出影响,债务规模和杠杆水平升高,偿债指标有待改善。
需要注意的是,自《2021-2025年战略规划》后,新乳业的并购扩张几乎陷入了停滞。
战略规划变向收购标的业绩不及目标
有接近新乳业的知情人士透露,该公司迫于券商的压力,在公司战略上进行了调整。
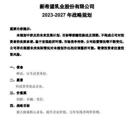
2023年5月,新乳业发布了《2023-2027年战略规划》,推翻了此前“积极推进有质量的并购,通过并购后管理赋能推动内外延增长”的策略。
新的战略目标为:做大做强核心业务,提升企业价值,5年实现净利率倍增。

具体来看,新乳业提出的新战略规划主要是,推动以“24小时”系列产品为代表的高品质鲜奶产品未来5年复合年均增长率不低于20%;不断加强公司的“芯”能力和“新”能力,力争未来5年新品年复合增长率大于10%;确定了未来的增长来源将以内生增长为主,投资并购为辅,努力将负债率在未来5年降低10个百分点。
新乳业总裁朱川表示,公司持续全面提升运营效率,努力推动未来5年净利率倍增,推动新乳业战略目标落地。
并购中,新乳业“吃了亏”。
2021年1月,新乳业以2.31亿元的价格收购重庆瀚虹60%股权,进而将现制酸奶品牌“一只酸奶牛”纳入麾下。
重庆瀚虹承诺,在被收购后的3年里,净利润应分别不低于3850万元、4235万元、4658万元,并在业绩承诺期内累计净利润不低于12743万元。
若重庆瀚虹经审计业绩承诺期内累计净利润低于10500万元,交易对方应以现金方式向新希望乳业支付估值差额补偿。从业绩表现看,重庆瀚虹被收购后营收实现增长,但未摆脱亏损。
2023年11月,新希望乳业将重庆瀚虹45%股权转让给关联方草根知本集团有限公司。转让完成后,草根知本为重庆瀚虹第一大股东,新希望乳业持股比例由60%降至15%。
2023年12月28日,新希望乳业收到重庆仲裁委员会寄送的仲裁通知书,“一只酸奶牛”原股东华昌明、伍元学、华自立就新希望乳业收购重庆瀚虹60%股权一事提起仲裁,申请调低估值补偿款项金额及豁免业绩补偿的协商要求。相关仲裁结果显示,新希望乳业应收到的估值补偿款变更为4460.05万元。
2025年2月,新希望乳业发布公告称,公司已从补偿义务人华昌明、伍元学、华自立处收到“一只酸奶牛”相关全部估值补偿款合计4460.05万元。扣除原已确认的或有收益2200万元后,增加投资收益2260.05万元。
不再提“全球乳业领先”目标
在确立了新的战略目标后,新乳业“按下葫芦浮起瓢”。
2023年和2024年以及2025年一季度末,新乳业负债率分别为70.47%、64.61%和62.24%。同期,公司净利率分别为3.98%、5.15%和5.25%。
不过,业绩方面,新乳业规模增长陷入停滞,甚至倒退。
2024年,新乳业实现营业收入106.65亿元,同比下降2.93%;净利润5.38亿元,同比增长24.80%。
2025年一季度,新乳业实现营业收入26.25亿元,同比增长0.42%;净利润1.33亿元,同比增长48.46%。
6月10日,新乳业召开了2024年年度股东大会和投资者大会,席刚表示,“新乳业将坚持以‘鲜战略’为核心,推动从‘以鲜为主’‘鲜酸双强’,到包含饮品在内的‘三鲜鼎立’的产品创新迭代。”
同时,席刚还介绍,新乳业还将以“产业+AI+合成生物技术”构建食饮竞争壁垒,增强新兴渠道与用户运营提升,打造“鲜活生产力”,驱动新鲜增长。
期间,类似业绩翻倍、加速并购等词汇,已从新乳业管理层的目标中“删除”,席刚更多的是在谈“鲜立方战略”。
新乳业在《2021-2025年战略规划》未达成之时,急忙推出《2023-2027年战略规划》,可以预见的是,未来3年内,公司营收高速增长已成为“过去时”。
新乳业2021年曾提出的“5年力争进入全球乳业领先行列”,也一并放入了“故纸堆”。
有行业人士评价称,新乳业改变策略,说明以席刚为代表的公司高管层,在管理能力、发展谋划上,存在短视的问题。
值得一提的是,截至2025年一季度末,新乳业商誉高达10.03亿元,仍然是公司业绩的“定时炸弹”。
(责任编辑:zx0600)