2025-07-01 IDOPRESS
娃哈哈创始人宗庆后离世之后,一个叫“宗师傅”的品牌开始走到“台前”。
从“宗师傅”的产品来看,AD钙奶、瓶装水……虽然外界能够感知到“宗师傅”和娃哈哈乃至宗庆后之间存在某种联系,但并不容易厘清。
如今,又有一家“宗师傅”出现,同样将产品瞄准AD钙奶和瓶装水,连整点消费都差点没分清,或许,娃哈哈看了也会忍不住笑出声。
宗师傅VS宗师傅
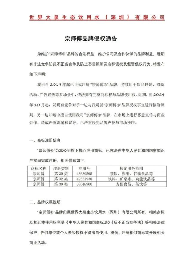
近日,一个名为“宗师傅”的服务号发布《宗师傅-只做矿泉水》图文消息称“宗师傅一心一意只想做矿泉水”。

图片来源:宗师傅
该账号的认证主体为宗师傅全球运营(深圳)有限公司(下称“深圳宗师傅”),并且该账号还拥有“宗师傅”的商标保护,根据认证信息,该商标为30类,持有商标所有权信息为世界大泉生态饮用水(深圳)有限公司(下称“世界大泉”)。
根据企查查信息显示,深圳宗师傅成立于2025年3月28日,注册资本仅10万元,由宗师傅控股(深圳)有限公司(下称“宗师傅控股”)持股90%,法人代表卓莎莎持股10%。
而宗师傅控股也是今年3月24日才成立,由陈桂有持股80%,朱素花持股20%。4月2日,宗师傅控股还对外投资成立了宗师傅食品饮料(惠州)有限公司,持股为90%,另有10%股份由卓志武持有。
值得一提的是,持有“宗师傅”商标的世界大泉,也是由陈桂有全资持股,该公司成立于2019年4月,注册资本为50万元。

图片来源:宗师傅
在“宗师傅”服务号的历史发文中,还有一则《关于近期冒用“宗师傅®”品牌行为的严正声明》,文中提到,“宗师傅®”为本公司(世界大泉)旗下核心注册商标……包括第30类和第32类。
但事实上,整点消费经过梳理发现,上述“宗师傅”和以往提及的宗师傅并没有任何关系。因为以往我们说的“宗师傅”主要是指宗师傅饮料(杭州)有限公司(下称“杭州宗师傅”)。
关于宗师傅(杭州)背后的股权关系,整点消费在以往的文章中已有梳理(相关阅读:宗馥莉时代娃哈哈首份成绩单:业绩拉齐十年前!或将不断遭遇“旧将谋反”),


图片来源:天眼查(截图)
根据杭州宗师傅自己的说法,杭州宗师傅饮品公司由原娃哈哈老省级经理赵方宸先生发起创立,带领百余人老员工团队、千余家老经销商团队,数十家联合工厂团队,依托“三体联合”创新商业模式,迅速发展为一家致力于健康饮品研发、生产、销售于一体的创新型现代化综合性企业。
不过,杭州宗师傅目前只有“宗师傅TM”标,但有“益品宗师”等商标。
“搅局”AD钙奶和瓶装水?
但从实力上来说,杭州宗师傅要比深圳宗师傅强得多。
一方面,杭州宗师傅的团队具有娃哈哈“底蕴”,对快消品的运作可谓是轻车熟路;另一方面,杭州宗师傅的市场已经铺开,具有“先发”优势。
从产品层面来看,去年底,宗师傅(杭州)推出AD钙奶,由浙江吾尚食品代工生产,并高调亮相全国糖酒会。根据“杭州宗师傅”的消息,目前该公司的产品已经涵盖AD钙奶、冰红(绿)茶、瓶装水、茶饮料、八宝粥、苏打水等多个品类。

图片来源:华浙教育科技研究院(截图)
“再造一个娃哈哈”的野心昭然若揭。
另有媒体报道,目前,宗师傅饮品经销商已突破1000家,产品已覆盖20多个省级市场,几乎涵盖了全国所有的省份。
而反观深圳宗师傅,根据旗下社交账号发布的信息,旗下产品只有两款,AD钙奶和矿泉水。
在另一个“宗师傅品牌”的视频号里,发布了多则“宗师傅®”矿泉水相关的视频。“今年年初以来不得被迫宗师傅做出矿泉水,外面很多假冒宗师傅产品”“宗师傅®全面布局矿泉水、AD钙奶、茶饮,只做好一件事那就是传承品牌文化”“未来十年,我们不多元化,不分散精力,只做一件事——为中国消费者提供真正好水、AD钙奶、茶饮……”
大概就是怎样显得有“情怀”就怎样说。在这些视频的留言中,有人直言“此宗非彼宗,代替不了娃哈哈,别梦想了!”“全力支持宗馥莉”“只认娃哈哈品牌”……
不管哪个“宗师傅”,都有想“蹭”的心思。但事实上,两家“宗师傅”的产品都是委外加工,只不过杭州宗师傅的团队有娃哈哈销售背景,市场局面打开得更快。
事实上,无论是AD钙奶还是瓶装水,巨头之外,其他中小品牌基本没有什么太大的生存发展空间了,蹭蹭流量可以,但当流量褪去,企业又该何去何从呢?这或许是两家“宗师傅”要慎重考虑的问题。
(责任编辑:zx0600)