2025-07-15 IDOPRESS

现制茶饮猛攻下,香飘飘或出现上市以来最大半年报亏损。近日,香飘飘发布的上半年业绩预亏公告,预计2025年上半年实现营收10.4亿元左右,同比下降约12.2%;归属于上市公司股东的净利润将亏损9739万元左右,亏损扩大2.3倍。自2021年奈雪的茶登陆港交所成为“新茶饮第一股”以来,一批头部茶饮企业相继排队IPO,仅2025年就有古茗、蜜雪冰城、霸王茶姬、沪上阿姨四家登陆资本市场。面对现制茶饮品牌的冲击,香飘飘试图加快转型,今年试水了首家线下门店,推出现泡茶和果茶新品,但收效不明显,下半年业绩压力依旧会很大。
预亏近亿元
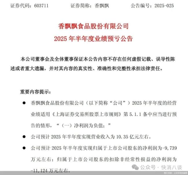
近日,香飘飘发布的2025年半年度业绩预亏公告显示,营收和净利润预计双降。其中预计营收10.35亿元左右,与上年同期相比减少1.44亿元左右,同比下降12.21%左右。财务部门初步测算,预计报告期内实现归属于上市公司股东的净利润将出现亏损。与上年同期相比,将增加亏损6789万元左右,至亏损9739万元左右。
对于业绩预亏的主要原因,香飘飘表示,2025年上半年度,受到外部消费环境、消费习惯及消费需求的变化影响,公司传统冲泡产品在旺季销售承压,叠加春节时点相比上年度有所提前,一季度的旺季持续时间缩短,冲泡业务提早进入淡季。
同时对于2025年上半年度整体营收同比下降,香飘飘在接受北京商报记者采访时回复称,“2025年,香飘飘围绕‘冲泡业务稳健修复’及‘即饮业务加速拓展’的策略,聚焦主营业务,积极推进各项经营举措。2025年二季度,公司营业收入实现同比略增,但受一季度业绩的影响,上半年整体营收同比有所下降”。
半年报亏损,已经成为香飘飘业绩的常态。自2020年以来,香飘飘连续六年在半年报中出现亏损。
知名战略定位专家、福建华策品牌定位咨询创始人詹军豪在接受北京商报记者采访时表示,“香飘飘上半年营收和净利润双降的核心原因是主力冲泡业务萎缩。且2025年春节提前,一季度旺季缩短,冲泡业务淡季提前。同时,即饮业务虽有增长,但增速放缓,毛利率较低,未能有效对冲冲泡类产品下滑,新增长引擎缺位”。
成本与费用压力加剧
作为香飘飘的核心业务,冲泡奶茶正面临严峻挑战。
北京商报记者根据公开数据统计,香飘飘冲泡类产品销量已从2020年的4559.09万标箱(30杯/标箱)下滑至2024年的3278.54万标箱,2024年冲泡业务收入降至22.71亿元,较2020年巅峰减少近8亿元。
一直以来,香飘飘采取的是销售费用拉动业绩的策略,但随着冲泡类产品销售下滑,费用压力对利润的侵蚀加剧。2024年,香飘飘的销售费用约为7.61亿元,约为当期净利润的3倍。而2022年,香飘飘的销售费用约为5.6亿元,两年内增加了35%。同时,由于原材料、人工、运输、能源等成本持续上涨,为缓解成本压力,香飘飘曾在2022年初宣布提价2%—8%。
中国食品产业分析师朱丹蓬向北京商报记者表示,“香飘飘的销售费用一向很多,用费用攻略去打市场,目前这个攻略不一定有非常好的效果。现在消费者讲究品牌、产品的调性,以及推广的触达率,这些方面香飘飘还比较欠缺”。
2024年,考虑到内外环境的变化,香飘飘将冲泡、即饮两个团队进行了重新调整。下沉市场以冲泡团队为主力,即饮作为辅助;在即饮机会大的核心城市,设立即饮专职团队。从城市级别来看,即饮产品在一、二线城市的销量占比较大;从渠道结构来看,即饮产品以校园及校园周边、CVS便利店系统等原点渠道为主。目前由香飘飘直营合作的零食量贩门店数量已经超过三万家,Meco果茶产品、兰芳园冻柠茶产品均已进入零食量贩渠道销售。
但朱丹蓬认为,香飘飘的核心在于三、四、五线城市,近年推出的新产品主打一、二线城市,品牌力明显不足,且渠道、客户、团队老化是硬伤,从未来看还有很多不确定因素。
现制茶饮冲击
更为重要的是,近年来现制茶饮品牌对香飘飘业务的冲击进一步扩大。
中商产业研究院发布的《2025—2030年中国现制茶饮深度分析及发展前景研究预测报告》显示,2024年中国现制茶饮市场规模达到3127亿元,较上年增长20.97%。中商产业研究院分析师预测,2025年中国现制茶饮市场规模将达到3689亿元。
窄门餐眼数据显示,目前现制茶饮上市公司中,蜜雪冰城的品牌门店数量超3.9万家,古茗超1万家,沪上阿姨超8600家,茶百道超7800家,霸王茶姬超6500家,奈雪的茶超1600家,未上市的喜茶则有超4300家,均对冲泡奶茶形成替代效应。
一方面,2015年以来以喜茶、奈雪的茶等为代表的新式茶饮品牌,以“品质”“健康”作为产品卖点,引领“90后”年轻消费者体验升级;另一方面,现制奶茶终端价格战竞争激烈,华安证券报告表明,自2020年后,高端茶饮市场(25元以上)占比持续下滑,10—15元价格区间逐渐成为市场主流。如蜜雪冰城的人均消费为7.27元,而香飘飘食品旗舰店的冲泡奶茶也要3.7元。
詹军豪表示,“终端价格战下,蜜雪冰城等现制茶饮品牌均价与香飘飘冲泡产品相近,但现制茶饮可即买即饮,还有社交属性,而香飘飘需热水冲泡,竞争力下降。此外,外卖普及使现制茶饮抢占了冲泡奶茶的居家、办公等消费场景。香飘飘冲泡业务市场份额被蚕食,销量和收入持续下滑”。
冲泡奶茶下滑压力下,香飘飘一直在尝试转型。2025年,香飘飘旗下Meco杯装果茶官宣时代少年团为全新品牌代言人,加速年轻化战略布局。今年“6·18”期间,拉动Meco品牌产品销量同比增长361%,香飘飘旗下产品电商全渠道销量同比增长165%。
但詹军豪认为,“香飘飘作为‘第二增长曲线’即饮业务发展前景不明。营收过度依赖电商渠道,且仅在大促时表现突出,日常销售乏力。在饮料巨头围猎下,香飘飘即饮业务在产品创新、渠道拓展等方面面临巨大压力,难以形成稳定的市场份额和消费群体,销售可持续性面临严峻考验”。
(责任编辑:zx0600)