2025-07-24 IDOPRESS
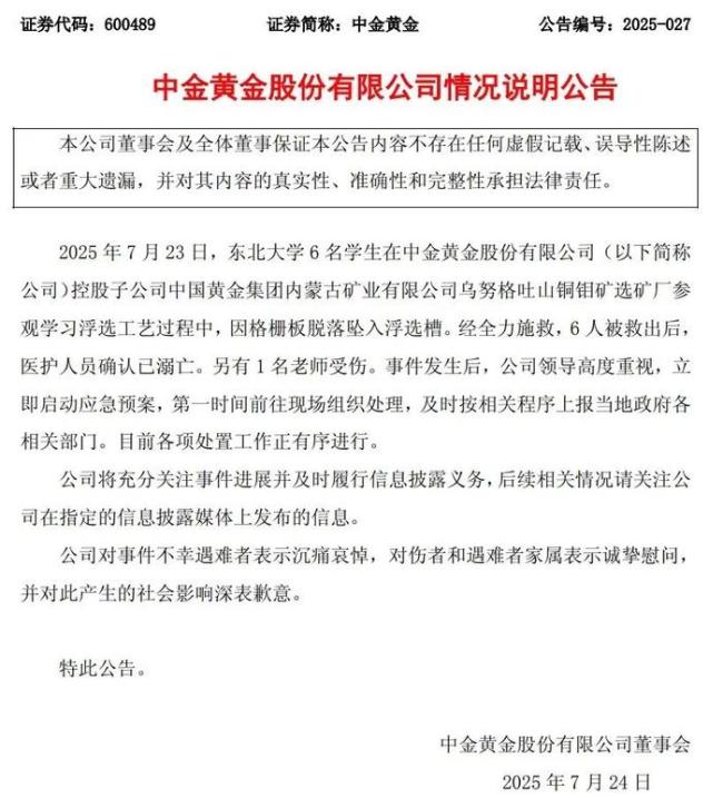
企业就大学生参观时溺亡致歉 深表歉意并停产善后。7月23日10时20分许,东北大学6名学生在中国黄金集团内蒙古矿业有限公司乌努格吐山铜钼矿选矿厂参观学习浮选工艺过程中,因格栅板脱落坠入浮选槽。经全力施救,6人被救出后,医护人员确认已溺亡。另有1名老师受伤。

中金黄金股份有限公司发布情况说明公告,指出事发后公司立即启动应急预案,前往现场组织处理。公司对遇难者表示沉痛哀悼,对伤者和遇难者家属表示诚挚慰问,并对此产生的社会影响深表歉意。
中金黄金证券部工作人员表示,涉事矿厂已经停产,正在抓紧处理善后工作,后续事宜需等待主管部门的通知。目前当地政府相关部门正在处理该事件,公司正在等待现场的信息反馈。关于何时复产,需要等待主管部门的确认。