2025-08-12 HaiPress
车主回应女子5米外摔倒自己次责 未礼让引争议!8月6日,湖北孝感一名网友“羊羊”在网上分享了一段行车记录仪视频。7月27日下午3点左右,他驾车行驶在市区某路段时,一女子单手骑着电动车迎面而来,在距离其车前约六七米处的一堆沙石处滑倒。后来,该女子报警。根据警方出具的道路交通事故认定书,“羊羊”承担此次交通事故的次要责任。

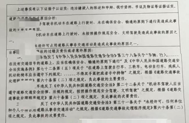
事发道路并不宽敞,两侧还有民房,网友的车辆左前方堆放着一小片沙石,右侧路基旁边还堆放了杂物。交警联系到“羊羊”,要求他提供行车记录仪视频。根据视频,警方做出事故认定,确认骑电动车的当事人负主要责任、“羊羊”负次要责任,且未经许可将沙石放在路边的另一名当事人也负次要责任。

电动车驾驶员违反了道路交通安全法实施条例第七十二条第(五)项关于“在道路上驾驶自行车、三轮车、电动自行车、残疾人机动轮椅车应当遵守下列规定:……不得双手离把或者手中持物”之规定,负此事故的主要责任。“羊羊”违反道路交通安全法第二十二条关于“机动车驾驶人应当遵守道路交通安全法律、法规的规定、按照操作规范安全驾驶、文明驾驶”之规定,负此事故的次要责任。
“羊羊”称,他询问了交警部门认定他负次要责任的原因:“我没有礼让对方优先通过。”他现在还没有看到医院的清单,并不知道要赔付对方多少钱,但他已向交警部门申请了复议,结果需要在30个工作日以后才能出来。
记者致电孝感市公安局交警支队直属一大队,工作人员表示申请复议由事故中队处理。截至发稿时,相关电话未能接通。