联系我们SiteMap
首页 游戏分类 商业模式 生活常识 食品安全 竞技体育 新闻社区 更多

控制权变更,上市药企高管集体辞职!

2025-08-12 赛柏蓝 HaiPress

随着控制权易主,这家上市药企的管理层也迎来大换血......

董监高“大换血”,新团队登场

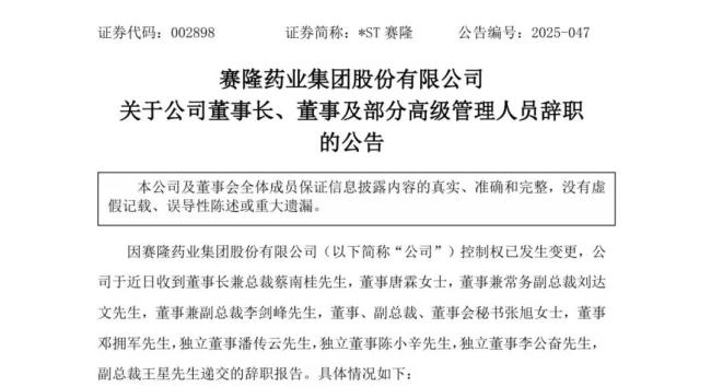
2025年8月10日晚间,赛隆药业公告称,因公司控制权已发生变更,董事长蔡南桂、总裁唐霖、常务副总裁刘达文、副总裁李剑峰、董秘张旭等10位高管集体辞职。

公告显示,公司于近日收到董事长兼总裁蔡南桂,董事唐霖,董事兼常务副总裁刘达文,董事兼副总裁李剑峰,董事、副总裁、董事会秘书张旭,董事邓拥军,独立董事潘传云,独立董事陈小辛,独立董事李公奋,副总裁王星递交的辞职报告。

其中,蔡南桂辞去董事长、董事、总裁等职务,但继续担任公司其他职务,持有公司股份67,512,703股及珠海横琴新区赛隆聚智投资有限公司47.23%股权;

唐霖辞去董事等职务,不再担任公司任何职务,持有公司股份7,223,911股;

刘达文辞去董事、常务副总裁等职务,继续在公司工作,持有珠海横琴新区赛普洛投资中心(有限合伙)656,561元出资额及珠海横琴新区赛隆聚智投资有限公司4.09%股权;

李剑峰辞去董事等职务,继续担任副总裁,持有珠海横琴新区赛普洛投资中心(有限合伙)688,875元出资额及公司股份1100股;

张旭辞去董事等职务,继续担任副总裁、董事会秘书,未持有公司股份;邓拥军辞去董事等职务,继续在公司工作,未持有公司股份;

潘传云、陈小辛、李公奋辞去独立董事等职务,辞职报告自新任独立董事选举产生后生效,未持有公司股份;王星辞去副总裁职务,不再担任公司任何职务,未持有公司股份。

据悉,赛隆药业第四届董事会共有9名董事。这意味着,其第四届董事会的所有成员均递交了辞职报告。

同时,赛隆药业新管理层上任。新任总裁陈科,1986年出生,本科学历,中国注册会计师。曾就职于毕马威华振会计师事务所(有限合伙)、北京奇虎科技有限公司,现任苏州互襄投资中心(有限合伙)执行事务合伙人委派代表、投资合伙人。陈科的财务与投资背景,将为赛隆药业在资本运作、财务规划以及战略投资方面带来新的思路和方法。

此外,新提名的非独立董事候选人贾晋斌、陈科、陈顿斐、张光扬、陈榕辉、李童瑶分别具有医学、投资、科技、财务等不同领域的专业背景。他们的加入将为赛隆药业的多元化发展注入新的活力。

新提名的独立董事候选人王淑芳、张建民、张凯分别在会计、法律、科技与政务等领域具有深厚的专业素养和丰富的实践经验。他们的加入将进一步完善赛隆药业的公司治理结构,提升决策的科学性和合规性。

赛隆药业的高层大换血,是公司发展过程中的一个重要转折点。新股东的入驻和新管理层的加入,为公司带来了新的机遇和挑战。在新管理层的引领下,赛隆药业能否通过战略调整和业务转型实现破局,摆脱退市风险,值得持续关注。

立白二代入主,带来新变数

2025年5月19日晚间,赛隆药业披露提示性公告,公司控股股东、实际控制人蔡南桂、唐霖于5月18日与海南雅亿共赢科技合伙企业(有限合伙)(下称“海南雅亿”)签署了《股份转让协议》。

蔡南桂、唐霖拟向海南雅亿转让其持有的公司14.16%股份,对应股票数量为2491.22万股。同时,二人承诺放弃行使所持剩余股份除收益权和股票处置权之外的全部股东权利。

海南雅亿成立于2025年5月15日,是一家专门为参与本次交易而设立的投资平台。海南雅亿的背后,有着立白集团的影子。据公开资料,海南雅亿的有限合伙人之一陈展生,正是立白集团创始人陈凯旋的儿子。这意味着立白二代正式入场赛隆药业,为公司的未来发展注入了新的资本力量和战略可能。

7月9日,中国证券登记结算有限责任公司出具了《证券过户登记确认书》,标志着本次协议转让股份过户登记手续办理完成。海南雅亿将直接持有公司股份2491.22万股(占公司总股本的14.16%)及对应的表决权,表决权比例为24.60%,赛隆药业的控股股东正式变更为海南雅亿,且由于海南雅亿无实际控制人,公司也变为无实际控制人状态。

资料显示,赛隆药业由蔡南桂创立,成立于2002年,是一家集药品研发、生产、销售为一体的全产业链医药制造企业,专注于神经系统、心脑血管系统和消化系统药品,其核心产品包括注射用脑蛋白水解物、单唾液酸四己糖神经节苷脂钠注射液(GM1)、注射用替加环素、阿加曲班注射液、注射用艾司奥美拉唑钠等。

赛隆药业在2017年9月成功登陆深交所主板,上市初期凭借其技术优势和市场潜力,获得了投资者的广泛关注。2017年,公司实现营业收入3.64亿元,净利润6450.51万元。此后,公司营收和利润持续增长,2018年实现营业收入4.36亿元,净利润6090.49万元;2019年实现营业收入2.93亿元,净利润2748.32万元。

然而,随着医药行业的快速发展和市场竞争的加剧,赛隆药业也面临着诸多挑战。2024年,公司实现营业收入2.64亿元,但归属净利润为-3314.56万元。


2025年上半年,公司预计实现归属于上市公司股东的净利润亏损1300万元-1800万元,同比盈转亏。

亏损的主要原因是药品集采政策的持续推进,导致行业市场竞争加剧,公司药品销售价格下降,部分产品市场需求下滑,销量减少。

由于2024年度利润总额、净利润、扣非净利润三者均为负值,且扣除后的营业收入低于3亿元,根据相关规定,公司股票交易于4月28日起被深圳证券交易所实施退市风险警示,戴上了“*ST”的帽子。

整体来看,赛隆药业研发管线以仿制药为主,创新转型乏力。并且,其此前存在研发投入不足的问题,2023年公司研发费用仅2752万元,占总营收的8.8%,低于行业10%-15%的平均水平;2024年公司研发投入金额为4562.66万元,同比增长7%,仍面临创新转型压力。

在这样的背景下,此次管理层的大换血无疑被市场寄予厚望。新管理层是否会调整研发策略,更加注重创新药研发,增加创新药在研发管线中的占比,或聚焦于某些具有优势的领域,优化研发管线结构等,值得关注。

然而,变革也并非一帆风顺。新老管理层的交接、新战略的实施落地都需要时间进行磨合。市场竞争的激烈性也不会因为管理层的变更而减弱,赛隆药业仍需在产品研发、市场营销等方面持续发力,才能在医药市场中站稳脚跟。

在医药行业快速变革的今天,赛隆药业的此次调整或许只是一个开始。

(责任编辑:zx0600)

免责声明:本文转载自其它媒体,转载目的在于传递更多信息,并不代表本网赞同其观点和对其真实性负责,亦不负任何法律责任。 本站所有资源全部收集于互联网,分享目的仅供大家学习与参考,如有版权或知识产权侵犯等,请给我们留言。
©版权 2009-2024 香港财富新闻    联系我们SiteMap