2025-08-15 HaiPress
日前,胖东来商贸集团计划招聘刑释人员一事引起广泛关注。8月14日晚,胖东来董事长于东来在社交平台上发布了针对刑释人员的面试题,引发网友热议。

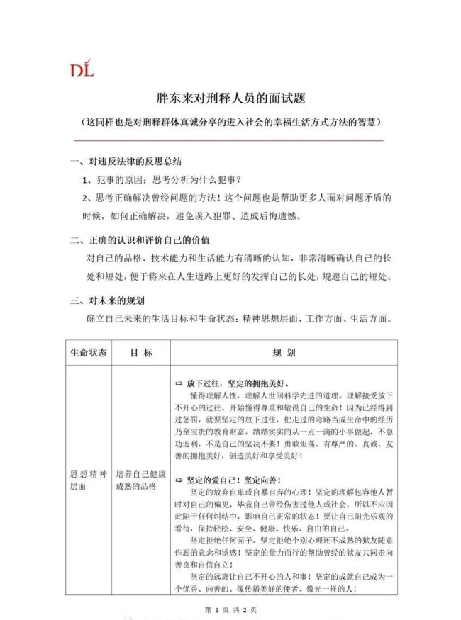
公布的面试题共有两页,内容涵盖对违反法律的反思总结、正确认识和评价自己的价值以及对未来的规划三大部分。题目要求刑释人员思考分析犯错的原因,并寻找正确解决问题的方法。于东来表示,这些问题旨在帮助人们面对问题时能够正确解决,避免误入犯罪造成遗憾。面试题下方还注明了这是对刑释群体真诚分享进入社会的幸福生活方式方法的智慧。

据此前报道,新乡第三家胖东来门店已进入招工阶段,预计本月将开展招聘工作,预估名额1000人,其中20%的岗位留给退伍边防军人,2%的岗位留给有犯罪史的服刑人员。
中国地质大学(武汉)公共管理学院副教授赵频和武汉市人力资源服务协会秘书长黄春红认为该面试题设计合理,胖东来的做法值得提倡。赵频指出,从个人反思、自身价值及未来规划三个角度考量具有合理性。题目篇幅较长,能筛选出有诚意且素质较高的求职者。同时,事先公布招聘启事有助于求职者更深入地了解企业文化及工作意义,也考验了企业的人力资源管理水平。
黄春红表示,胖东来的举措有利于社会和谐发展,鼓励刑释人员勇敢面对社会并就业。提前公示题目有助于他们做好准备,题目设计合理,引导方向正确。
据了解,胖东来此前对招聘刑释人员进行了说明。这是一次新的尝试,在这些方面尚不成熟,初期会先让中轻度犯罪的刑释人员加入团队,逐步开放更多名额给中重度犯罪类型的刑释人员。此次招聘基于人性的善良与美好,希望各个群体都能得到社会的尊重和关爱。
赵频认为,胖东来此举秉承了一贯以员工为本的理念,在当前就业市场中,刑满释放人员面临较大压力,如果没有就业渠道,可能会重蹈覆辙。胖东来提供了这样一个窗口,展现了社会的包容度,有望带动其他企业效仿,对社会稳定秩序产生积极影响。