联系我们SiteMap
首页 游戏分类 商业模式 生活常识 食品安全 竞技体育 新闻社区 更多

重庆啤酒上半年交出双降成绩单,增资6亿可否力挽狂澜?

2025-08-19 食品评论日刊 HaiPress

近日,重庆啤酒发布了2025年半年报。报告期内,公司实现营业收入88.39亿元,同比减少0.24%;归母净利润8.65亿元,同比减少4.03%。 这是自2015年中期以来,重庆啤酒首次出现营收和净利润“双降”的局面。

其中,从单季度来看,重庆啤酒业绩下滑主要集中在2025年第二季度,公司第二季度营收同比下降了1.84%至44.84亿元,归母净利润同比下降了12.7%至3.92亿元。

事实上,去年年报重庆啤酒业绩便已呈现十年来首次营收净利双双下滑的情况,2024年全年,公司营收下滑1.15%,净利润下滑16.61%。

有业内专家指出,重庆啤酒业绩的持续低迷并非偶然。随着消费升级与市场竞争加剧,其高端化转型步伐以及市场建设等方面都明显滞后于行业头部企业。若不能尽快调整产品结构与市场策略,这一老牌啤酒厂商的增长困境或将进一步加深。

消费市场竞争激烈,产品结构待优化

公开资料显示,重庆啤酒是世界三大啤酒公司之一——丹麦嘉士伯集团在中国的运营平台,也是中国五大啤酒公司之一。品牌组合方面,重庆啤酒拥有“本地品牌+国际品牌”的品牌组合。国际品牌有嘉士伯、乐堡、1664、布鲁克林、夏日纷等,本地品牌有乌苏、重庆、山城、西夏、大理、风花雪月、京A等。

当前,中国啤酒市场进入存量竞争时代,行业分化趋势日益明显。国家统计局数据显示,2025年1月-6月中国规模以上啤酒企业累计产量1904.4万千升,同比下降0.3%。这一细微降幅背后,是市场格局的悄然调整与企业间的激烈角力。

在此背景下,重庆啤酒交出了一份较为尴尬的成绩单:公司实现销量180.08万千升,同比微增0.95%。简单来说,就是销量上去了,业绩却下来了,背后映照出企业产品结构或存在一定隐患。

根据企业分类,价格8元及以上的产品为高档产品,4元到8元的产品为主流产品,4元以下的产品为经济型产品。财报显示,重庆啤酒上半年高档产品收入52.65亿元,同比增长0.04%;主流产品收入31.45亿元,同比下滑0.92%;经济型产品收入1.96亿元,同比增长5.39%。

显然,重庆啤酒产品结构呈现出“两头强、中间弱”的发展态势。而其主流产品的疲软表现直接拖累公司整体收入下降0.20%,成为制约业绩增长的重点因素。

这种结构性分化与行业龙头表现形成鲜明对比。同期燕京啤酒中高档产品营收增速超过9%,占主营业务收入比重提升1.57个百分点至70.11%,显示出更强劲的升级势头。这一对比反映出当前啤酒市场竞争的核心已从规模扩张转向价值提升。

今年以来,重庆啤酒也在持续推进产品结构优化,上半年推出近30款新品,以及数十个新包装,既涵盖精酿、茶啤、1L装(一升容量的拉罐产品)等啤酒品类创新,也将产品线延伸至果味汽水、能量饮料、苏打汽水等非啤酒品类寻求新的增长点。只是从结果而言,效果并不尽如人意。

此外,重庆啤酒还重视营销,吴磊、黄宗泽、艾热、范丞丞、付航、陈小春、吉克隽逸、杨超越等均为其签约代言人。2025年上半年,公司销售费用高达13.33亿元。可惜,仍然没能对业绩有重大贡献。

重庆啤酒在财报中提到,目前消费市场仍处于恢复阶段,且存在不确定性。与此同时,在公司市场区域,全国性啤酒企业加大投入,导致市场竞争加剧,新兴小众啤酒品牌也可能加速渗透和扩张,啤酒消费市场竞争将更加激烈。

区域争夺战拉响,增资以期提升竞争力

在重庆啤酒的未来规划中,未来华南可能是其重点布局的市场。

作为国内啤酒市场的战略高地,华南地区呈现出高度集中的竞争格局。除本土龙头珠江啤酒外,青岛、燕京、百威等企业均在广东建立生产基地,形成多强争霸的市场态势。而这一区域的竞争结果往往直接影响啤酒企业的全国市场地位,使得华南市场成为检验企业综合竞争力的试金石。

从区域业绩表现来看,重庆啤酒的南区业务亟待突破。今年上半年,重庆啤酒西北区收入25.96亿元,同比增长1.75%;中区收入35.31亿元,同比下降0.70%;南区收入24.79亿元,同比下降1.47%。

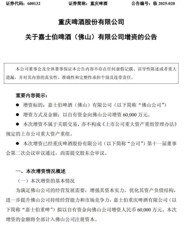
正是在南区业绩承压的背景下,半年报发布当日,重庆啤酒宣布嘉士伯重庆啤酒有限公司拟向嘉士伯啤酒(佛山)有限公司增资6亿元,称为满足佛山公司的经营发展需要,优化其资产负债结构,进一步提升佛山公司持续经营能力和市场竞争力。

实际上,这一战略部署早有铺垫。去年8月,重庆啤酒位于佛山三水的工厂正式投产,解决了华南区域产能不足的问题,将华南供货时间缩短80%,为市场拓展奠定了坚实基础。

从更宏观的战略视角来看,华南市场布局是嘉士伯“大城市计划”的重要落子。重庆啤酒方面表示,今年上半年,重庆啤酒在大城市销量继续增长,受到现饮渠道的影响,部分沿海城市销量增速放缓,但在一些城市有双位数增长,现在专注在非现饮渠道和品牌组合的调整来应对市场变化。

在企业的愿景中,未来随着产能布局的完善和渠道策略的优化,重庆啤酒在华南市场的表现或将迎来新的突破,这也将为公司的全国市场地位提升注入新的动力。

业内人士认为,当前,啤酒行业正经历深刻的消费变革。中国精酿啤酒市场已占据约8%的市场份额,且增长势头强劲;同时,无醇或低醇啤酒凭借健康理念快速崛起。这些新兴品类正在重塑行业竞争格局。对重庆啤酒而言,能否精准把握消费趋势,加快产品创新和高端化转型,将成为其能否在华南市场实现突破的关键因素。与此同时,面对激烈的区域竞争和快速变化的市场环境,重庆啤酒的华南战略不仅关乎区域业绩的改善,更是检验其整体战略转型成效的重要试金石。在产能布局初步完成后,如何通过产品创新和渠道优化提升市场竞争力,或将是公司下一步需要重点突破的课题。

(责任编辑:zx0600)

免责声明:本文转载自其它媒体,转载目的在于传递更多信息,并不代表本网赞同其观点和对其真实性负责,亦不负任何法律责任。 本站所有资源全部收集于互联网,分享目的仅供大家学习与参考,如有版权或知识产权侵犯等,请给我们留言。
©版权 2009-2024 香港财富新闻    联系我们SiteMap