2025-09-11 HaiPress
在上海市浦东新区人民法院西漕第九法庭,业主周荔作为原告与上海浦发虹湾房地产开发有限公司对簿公堂。庭审结束后,她表达了强烈不满。对方律师主张没有披露红线外不利因素的义务,并表示购房者有责任自行调查。周荔质疑道:“我们怎么能调查出来附近地块有污染?”

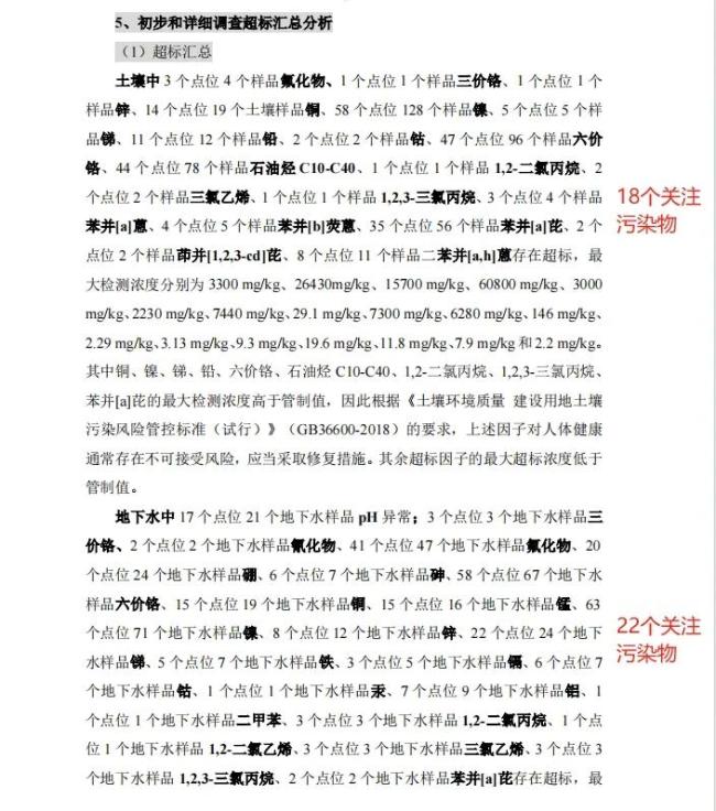
此前,《每日经济新闻》曾报道过该事件,指出同在整个开发区域内的一块地土壤中有18种对人体有害的化学物质,地下水中也有22种。据周荔及现场旁听业主透露,原告代表律师向法庭提出了612863.3元的经济损失赔偿请求。

被告方律师则表示,不承担任何缔约过失责任或违约责任,要求驳回原告的诉讼请求。5个月前,部分业主接到了浦东新区人民法院的立案通知,周荔和另一位业主的诉讼被列为示范性案例,判决生效后将成为这组诉讼的示范案例。

开庭之前,原告方提交了1800多页书面证据,被告方也提交了从双方质证到陈述诉讼请求环节的证据,但双方在多项问题上分歧严重。