2025-09-15 HaiPress
中新网北京9月15日电(记者 张尼)“成人感染呼吸道合胞病毒后可能不会有太严重的临床症状,就是有点嗓子疼、咳嗽,但是当把病毒带给婴幼儿后,孩子有可能产生比较严重的症状,5岁以下儿童对病毒易感,2岁以下被感染后也有发展为重症的风险。” 北京大学第三医院儿科主任韩彤妍接受中新健康记者采访时表示。
9月13日,由中国人口福利基金会发起、赛诺菲公益支持的“好好呼吸”婴幼儿呼吸道健康科普创新发展主题活动暨项目启动仪式在北京举办。会上,专家强调,秋冬将至,婴幼儿呼吸道疾病进入高发期,应加强日常防护。
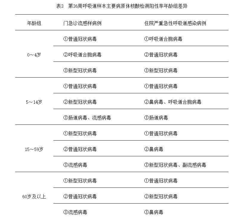
根据中疾控日前发布的全国急性呼吸道传染病哨点监测情况,2025年第36周(2025年9月1日—9月7日),全国哨点医院报告的流感样病例数占门急诊就诊总数的比例(流感样病例百分比)为3.1%;哨点医院门急诊流感样病例呼吸道样本检测阳性率前三位病原体为普通冠状病毒(11.3%)、新型冠状病毒(6.8%)、鼻病毒(4.2%);住院严重急性呼吸道感染病例呼吸道样本检测阳性率前三位病原体为普通冠状病毒(6.9%)、呼吸道合胞病毒(6.4%)、新型冠状病毒(3.7%)。
值得注意的是,呼吸道样本主要病原体核酸检测阳性率年龄组差异表格显示,在0~4岁年龄段,住院严重急性呼吸道感染病例中,呼吸道合胞病毒排名第一。

截图自中疾控官网
为什么会出现这样的现象?湖北省妇幼保健院新生儿科主任医师夏世文告诉中新健康,婴幼儿感染合胞病毒后,很容易气道分泌物异常增多,导致下呼吸道感染,这样导致其症状加重,持续时间长,重症风险增加。另外,新生儿和儿童不一样,他们的呼吸肌和呼吸中枢发育不完善,痉挛性的咳嗽容易引发继发性的呼吸衰竭。
韩彤妍也表示,孩子在生命早期被感染之后,远期危害是肺功能会受到损害。尤其呼吸道合胞病毒感染后,可能会遗留远期的喘息发作,最终发展为哮喘。
对于如何更好预防呼吸道疾病,专家也给出了建议。
中国医学科学院北京协和医学院群医学及公共卫生学院副院长冯录召表示,秋冬季来了,流感也就不远了。2023年以来,流感的流行强度更高,流行季节更长,疾病负担更重。流感在家庭成员中传播的风险较高,一旦家庭中有人感染流感病毒后,其他家庭成员的感染风险可达40%左右,尤其是儿童、老年人和慢性病患者被传染后容易引起并发症。
他表示,对于6月龄以下无法接种流感疫苗的婴儿,与其密切接触的家庭成员和看护人员接种流感疫苗,构建起家庭免疫屏障至关重要,可有效预防婴儿感染。
韩彤妍也建议,没有禁忌症的婴幼儿、儿童在流行季开始前完成流感、呼吸道合胞病毒等疫苗及单抗的接种。在非药物手段方面,家中应该多开窗通风,保持空气流通,家庭成员要养成勤洗手、进门换衣服的卫生习惯,特别是在接触婴幼儿时要格外注意。她还强调,开学后,家长也应让孩子注意劳逸结合,避免孩子因为课业负担重导致睡眠不足、抵抗力下降,要保持规律作息、营养均衡。
记者了解到,由于婴幼儿呼吸道健康问题日益凸显,面向大众开展科学有效的疾病科普尤为关键。“好好呼吸”项目将联动跨领域伙伴,创新性地整合健康知识,依托线上线下相结合的传播渠道,构建立体化科普体系。
中国人口福利基金会副理事长、秘书长代涛强调,项目旨在结合医生科普宣传和创新疾病认知教育模式,推动呼吸道疾病防控科普教育,提升家长对婴幼儿呼吸道感染免疫预防和早期症状识别的认知水平。(完)