联系我们SiteMap
首页 游戏分类 商业模式 生活常识 食品安全 竞技体育 新闻社区 更多

巨亏近5亿 埃夫特六年连亏深陷泥潭

2026-04-16 网易财经 HaiPress

因行业竞争、价格内卷加剧,行业头部战略性客户的订单价格较低,埃夫特2025年营收下降32%,巨亏近5亿。

巨亏近5亿

4月14日晚间,埃夫特发布2025年年度报告,报告期内,公司实现营业收入9.32亿元,同比下降32.12%。归属于上市公司股东的净亏损4.97亿元,归属于上市公司股东的扣除非经常性损益的净亏损5.41亿元。

公告指出,本期营业收入、扣除与主营业务无关的业务收入和不具备商业实质的收入后的营业收入较上年同期分别下降32.12%、32.30%,主要系公司系统集成业务收入下降所致。欧洲汽车行业面临转型,电动汽车政策调整,以及成本压力、区域分化和外部竞争等多重挑战影响下,公司的欧洲主要汽车主机厂客户推迟投资和削减在手订单,公司系统集成业务收入受此影响整体下降53.60%。

此外,本期内工业机器人作为埃夫特的战略业务,销售量比上年同期小幅下降;因行业竞争、价格内卷加剧,同时公司获取的部分行业头部战略性客户的订单价格较低,由此导致机器人业务收入规模有所下降。

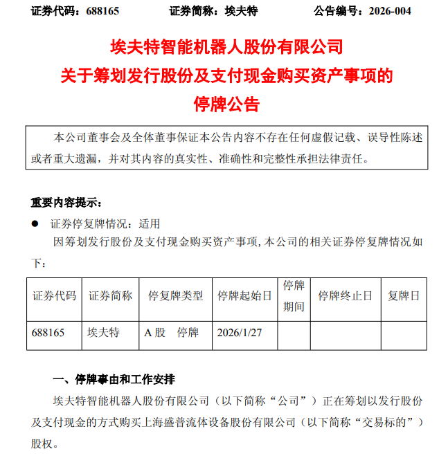
筹划重大收购

在自身盈利不佳情况下,埃夫特仍计划动用巨量资金开展收购。1月26日,埃夫特公告,公司拟通过发行股份及支付现金的方式购买上海盛普流体设备股份有限公司100%股份。

据交易预案,此次收购分两步走。首先,埃夫特拟通过发行股份及支付现金的方式向10名交易对方购买其持有的盛普股份95.97%股份;其次,公司通过支付现金的方式向上海翌耀科技股份有限公司、共青城凯翌投资合伙企业(有限合伙)购买其持有的盛普股份4.03%股份。后者以前者为实施前提。

Wind数据显示,盛普股份在2022年申请创业板上市,于2024年撤回上市申请。盛普股份主营业务为精密流体控制设备及其核心部件的研发、生产和销售。产品主要应用于光伏组件、动力电池以及汽车及零部件等行业,服务于客户胶接工艺的智能化升级。

盛普股份2023年、2024年及2025年前9月,盛普股份营业收入分别为4.18亿元、3.25亿元和2.56亿元;净利润分别为8458.22万元、6007.72万元、4085.80万元。

埃夫特表示,此次收购系为补强工业机器人在胶接工艺环节的技术短板,旨在整合双方资源,开辟新的增长曲线。

高管和机构股东减持

资料显示,埃夫特智能机器人股份有限公司,是一家专注于机器人产业的高科技公司,于2020年在科创板上市。上市以来,埃夫特尚未实现盈利。2020年至2024年,公司归母净利润分别亏损1.69亿元、1.93亿元、1.73亿元、4745万元和1.57亿元。

在机器人概念热炒背景下,2024年四季度公司股价最大上涨超400%,进入2025年后呈现宽幅震荡走势,年内股价最大回撤幅度超过50%,期间股价最低触及18.89元/股。2026年4月15日,公司收盘价达17.2元/股,总市值约89亿元,年内股价下跌超27%。

2024年四季度以来,公司高管及股东存在多轮减持行为。期间,核心技术人员Marco Zanor累计减持67.67万股,上海鼎晖源霖股权投资合伙企业累计减持超过3000万股,安徽信惟基石产业升级基金合伙企业(有限合伙)减持超过1000万股。

(责任编辑:zx0600)

免责声明:本文转载自其它媒体,转载目的在于传递更多信息,并不代表本网赞同其观点和对其真实性负责,亦不负任何法律责任。 本站所有资源全部收集于互联网,分享目的仅供大家学习与参考,如有版权或知识产权侵犯等,请给我们留言。
©版权 2009-2024 香港财富新闻    联系我们SiteMap